|
2017年广东省第二类医疗器械产品注册证延续受理条件:
申请医疗器械注册证书延续的申请人,应符合以下条件: (一)原医疗器械注册证为广东省食品药品监督管理局核发且申请时按照第二类医疗器械管理的(包括原注册证为国家总局核发的三类医疗器械证,延续时产品类别调整为二类的医疗器械)。 (二)注册证有效期届满6个月前申请延续注册。 (三)申请资料符合要求。
2017年广东省第二类医疗器械产品注册证延续设定依据
《医疗器械注册管理办法》(2014年)
第五条 第一类医疗器械实行备案管理。第二类、第三类医疗器械实行注册管理。
境内第一类医疗器械备案,备案人向设区的市级食品药品监督管理部门提交备案资料。
境内第二类医疗器械由省、自治区、直辖市食品药品监督管理部门审查,批准后发给医疗器械注册证。
境内第三类医疗器械由国家食品药品监督管理总局审查,批准后发给医疗器械注册证。
进口第一类医疗器械备案,备案人向国家食品药品监督管理总局提交备案资料。
进口第二类、第三类医疗器械由国家食品药品监督管理总局审查,批准后发给医疗器械注册证。
香港、澳门、台湾地区医疗器械的注册、备案,参照进口医疗器械办理。
《体外诊断试剂注册管理办法》(2014年)
第六条 第一类体外诊断试剂实行医疗器械备案管理,第二类、第三类体外诊断试剂实行注册管理。
境内第一类体外诊断试剂备案,备案人向设区的市级食品药品监督管理部门提交备案资料。
境内第二类体外诊断试剂由省、自治区、直辖市食品药品监督管理部门审查,批准后发给医疗器械注册证。
境内第三类体外诊断试剂由国家食品药品监督管理总局审查,批准后发给医疗器械注册证。
进口第一类体外诊断试剂备案,备案人向国家食品药品监督管理总局提交备案资料。
进口第二类、第三类体外诊断试剂由国家食品药品监督管理总局审查,批准后发给医疗器械注册证。
香港、澳门、台湾地区体外诊断试剂的注册、备案,参照进口体外诊断试剂办理。
《医疗器械监督管理条例》(2014年)
第十一条 申请第二类医疗器械产品注册,注册申请人应当向所在地省、自治区、直辖市人民政府食品药品监督管理部门提交注册申请资料。申请第三类医疗器械产品注册,注册申请人应当向国务院食品药品监督管理部门提交注册申请资料。
医疗器械咨询向我国境内出口第二类、第三类医疗器械的境外生产企业,应当由其在我国境内设立的代表机构或者指定我国境内的企业法人作为代理人,向国务院食品药品监督管理部门提交注册申请资料和注册申请人所在国(地区)主管部门准许该医疗器械上市销售的证明文件。
第二类、第三类医疗器械产品注册申请资料中的产品检验报告应当是医疗器械检验机构出具的检验报告;临床评价资料应当包括临床试验报告,但依照本条例第十七条的规定免于进行临床试验的医疗器械除外。
《医疗器械监督管理条例》(2014年)
第十二条 受理注册申请的食品药品监督管理部门应当自受理之日起3个工作日内将注册申请资料转交技术审评机构。技术审评机构应当在完成技术审评后向食品药品监督管理部门提交审评意见。
《医疗器械监督管理条例》(2014年)
医疗器械注册代理第十三条 受理注册申请的食品药品监督管理部门应当自收到审评意见之日起20个工作日内作出决定。对符合安全、有效要求的,准予注册并发给医疗器械注册证;对不符合要求的,不予注册并书面说明理由。
国务院食品药品监督管理部门在组织对进口医疗器械的技术审评时认为有必要对质量管理体系进行核查的,应当组织质量管理体系检查技术机构开展质量管理体系核查。
《医疗器械监督管理条例》(2014年)
第十四条 已注册的第二类、第三类医疗器械产品,其设计、原材料、生产工艺、适用范围、使用方法等发生实质性变化,有可能影响该医疗器械安全、有效的,注册人应当向原注册部门申请办理变更注册手续;发生非实质性变化,不影响该医疗器械安全、有效的,应当将变化情况向原注册部门备案。
《医疗器械监督管理条例》(2014年)
第十五条 医疗器械注册证有效期为5年。有效期届满需要延续注册的,应当在有效期届满6个月前向原注册部门提出延续注册的申请。
除有本条第三款规定情形外,接到延续注册申请的食品药品监督管理部门应当在医疗器械注册证有效期届满前作出准予延续的决定。逾期未作决定的,视为准予延续。
医疗器械注册证代理有下列情形之一的,不予延续注册:
(一)注册人未在规定期限内提出延续注册申请的;
(二)医疗器械强制性标准已经修订,申请延续注册的医疗器械不能达到新要求的;
(三)对用于治疗罕见疾病以及应对突发公共卫生事件急需的医疗器械,未在规定期限内完成医疗器械注册证载明事项的。
《医疗器械注册管理办法》(2014年)
第三十六条 受理注册申请的食品药品监督管理部门应当在技术审评结束后20个工作日内作出决定。对符合安全、有效要求的,准予注册,自作出审批决定之日起10个工作日内发给医疗器械注册证,经过核准的产品技术要求以附件形式发给申请人。对不予注册的,应当书面说明理由,并同时告知申请人享有申请复审和依法申请行政复议或者提起行政诉讼的权利。
医疗器械注册证有效期为5年。
《医疗器械注册管理办法》(2014年)
第三十七条 医疗器械注册事项包括许可事项和登记事项。许可事项包括产品名称、型号、规格、结构及组成、适用范围、产品技术要求、进口医疗器械的生产地址等;登记事项包括注册人名称和住所、代理人名称和住所、境内医疗器械的生产地址等。
《医疗器械注册管理办法》(2014年)
第四十九条 已注册的第二类、第三类医疗器械,医疗器械注册证及其附件载明的内容发生变化,注册人应当向原注册部门申请注册变更,并按照相关要求提交申报资料。
产品名称、型号、规格、结构及组成、适用范围、产品技术要求、进口医疗器械生产地址等发生变化的,注册人应当向原注册部门申请许可事项变更。
医疗器械产品注册代理注册人名称和住所、代理人名称和住所发生变化的,注册人应当向原注册部门申请登记事项变更;境内医疗器械生产地址变更的,注册人应当在相应的生产许可变更后办理注册登记事项变更。
《医疗器械注册管理办法》(2014年)
第五十条 登记事项变更资料符合要求的,食品药品监督管理部门应当在10个工作日内发给医疗器械注册变更文件。登记事项变更资料不齐全或者不符合形式审查要求的,食品药品监督管理部门应当一次告知需要补正的全部内容。
《医疗器械注册管理办法》(2014年)
第五十四条 医疗器械注册证有效期届满需要延续注册的,注册人应当在医疗器械注册证有效期届满6个月前,向食品药品监督管理部门申请延续注册,并按照相关要求提交申报资料。
除有本办法第五十五条规定情形外,接到延续注册申请的食品药品监督管理部门应当在医疗器械注册证有效期届满前作出准予延续的决定。逾期未作决定的,视为准予延续。
《体外诊断试剂注册管理办法》(2014年)
第五十八条 已注册的第二类、第三类体外诊断试剂,医疗器械注册证及其附件载明的内容发生变化,注册人应当向原注册部门申请注册变更,并按照相关要求提交申报资料。
注册人名称和住所、代理人名称和住所发生变化的,注册人应当向原注册部门申请登记事项变更;境内体外诊断试剂生产地址变更的,注册人应当在相应的生产许可变更后办理注册登记事项变更。
医疗器械产品注册证及附件载明内容发生以下变化的,申请人应当向原注册部门申请许可事项变更:
(一)抗原、抗体等主要材料供应商变更的;
(二)检测条件、阳性判断值或者参考区间变更的;
(三)注册产品技术要求中所设定的项目、指标、试验方法变更的;
(四)包装规格、适用机型变更的;
(五)产品储存条件或者产品有效期变更的;
(六)增加预期用途,如增加临床适应症、增加临床测定用样本类型的;
(七)进口体外诊断试剂生产地址变更的;
(八)可能影响产品安全性、有效性的其他变更。
《体外诊断试剂注册管理办法》(2014年)
第六十条 登记事项变更资料符合要求的,食品药品监督管理部门应当在10个工作日内发给医疗器械注册变更文件。登记事项变更资料不齐全或者不符合形式审查要求的,食品药品监督管理部门应当一次告知需要补正的全部内容。
《体外诊断试剂注册管理办法》(2014年)
第六十一条 对于许可事项变更,技术审评机构应当重点针对变化部分及其对产品性能的影响进行审评,对变化后产品是否安全、有效作出评价。
受理许可事项变更申请的食品药品监督管理部门应当按照本办法第六章规定的时限组织技术审评。
《体外诊断试剂注册管理办法》(2014年)
第六十四条 医疗器械注册证有效期届满需要延续注册的,注册人应当在医疗器械注册证有效期届满6个月前,向食品药品监督管理部门申请延续注册,并按照相关要求提交申报资料。
除有本办法第六十五条规定情形外,接到延续注册申请的食品药品监督管理部门应当在医疗器械注册证有效期届满前作出准予延续的决定。逾期未作决定的,视为准予延续。
2017年广东省第二类医疗器械产品注册证延续材料信息
1.医疗器械注册证(体外诊断试剂)延续申请表
2.第二类医疗器械注册证延续证明性文件
3.医疗器械注册证延续:关于产品没有变化的声明
4. 医疗器械注册证延续:原医疗器械注册证及附件复印件、该注册证的历次医疗器械注册变更文件复印件
5.医疗器械注册证延续注册证有效期内产品质量分析报告
6.医疗器械注册证延续产品检验报告
7.符合性声明
8.根据情况选择
2017年广东省第二类医疗器械产品注册证延续填报须知
1、申请人必须办理数字证书(办理方法见“企业用户数字证书指引”)。
2、申报人必须通过省食品药品监督管理局的企业网上办事平台,或者省政府网上办事大厅进行网上申报工作。 3、所有申报资料内容必须真实、合法,文字、图案清楚;电子扫描件需加盖证件持有单位的印章,采用pdf/jpg/doc格式,单个文件大小不能超过10M,以单个文件命名,文件名称应与申请材料名称一致,并按顺序上传。
4、申请表加盖的公章须与其申请人名称完全一致;
5、如上传复印件,均需注明“与原件相符”并加盖申请人公章后扫描上传。
6、申请表中注明“签名”的项目必须相关人员的亲笔签名。
7、对可以使用电子章的申请材料,应确保该文档完全加密,无法进行其它修改。
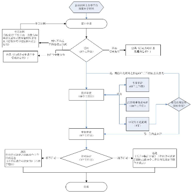
2017年广东省第二类医疗器械产品注册证延续网上办理流程
查看流程图

1.登陆广东省网上办事大厅网,依次点击:法人事项-按服务部门-省食品药品监管局,检索审批事项名称“医疗器械注册审批 ”,选择“第二类医疗器械注册证书延续”,在线填报申请资料,并上传电子文件。
2.受理
办理机关收到网上申请材料之日起5个工作日内确定是否受理。申请材料不齐全或者不符合法定形式的,在5个工作日内一次告知申请人需要补正的全部内容,逾期不告知的,自收到申请材料之日起即为受理。
3.省局组织开展技术审评、行政审批工作。
4.获取办理结果
医疗器械产品注册证代理申请人可登陆广东省食品药品监督管理局公众网首页审批查询栏进行办理进度查询。证件领取地址:广州市东风东路753号之二1楼受理大厅。
2017年广东省第二类医疗器械产品注册证延续窗口办理流程
查看流程图

1.在递交书面申报材料前,应通过企业网上办事平台网上申报电子版申请材料,并上传相应电子文档。并在1个月内向业务受理部门提交书面申请。
2.受理
办理机关收到申请材料之日起5个工作日内确定是否受理。经审查,申请材料存在可以当场更正的错误的,允许申请人当场更正;申请材料不齐全或者不符合法定形式的,当场或者在五个工作日内一次告知申请人需要补正的全部内容,逾期不告知的,自收到申请材料之日起即为受理。
3.获取办理结果
医疗器械注册咨询注册申请人可登陆广东省食品药品监督管理局公众网首页审批查询栏进行办理进度查询。证件领取地址:广州市东风东路753号之二1楼受理大厅。
深圳鸿远医疗器械咨询有限公司专业的医疗器械产品注册证咨询代理代办、医疗器械生产许可证、三类医疗器械经营许可证、二类医疗器械经营备案、进口医疗器械注册、一类医疗器械产品备案及生产备案、FDA注册、ISO13485认证、 CE认证、计量器具生产许可证、临床试验、出口证,自由销售证等代理代办、医疗器械质量管理体系认证文件的建立及体系与过程确认文件的建立 (如:ISO9001、 ISO13485 、GMP、 CE、QSR820、CMDCAS)产品检测,临床试验及免临床资料编写、产品技术要求制订、技术文件编写辅导、医疗器械广告批文申请办理、洁净室建设指导等服务,技术专业,诚信服务,代理费用低,欢迎您咨询!
|