|
2019年广东省怎么办理医疗器械生产许可证核发?《医疗器械生产监督管理办法》依据文号2017年国家食品药品监管总局令第37号修订条款号第八、十、十四、十五、十六、十七、十八、二十二、二十三条,条款内容第八条 开办第二类、第三类医疗器械生产企业的,应当向所在地省、自治区、直辖市食品药品监督管理部门申请生产许可,并提交以下资料:
(一)营业执照复印件;
(二)申请企业持有的所生产医疗器械的注册证及产品技术要求复印件;
(三)法定代表人、企业负责人身份证明复印件;
(四)生产、质量和技术负责人的身份、学历、职称证明复印件;
(五)生产管理、质量检验岗位从业人员学历、职称一览表;
(六)生产场地的证明文件,有特殊生产环境要求的还应当提交设施、环境的证明文件复印件;
(七)主要生产设备和检验设备目录;
(八)质量手册和程序文件;
(九)工艺流程图;
(十)经办人授权证明;
(十一)其他证明资料。
第十条 省、自治区、直辖市食品药品监督管理部门应当自受理之日起30个工作日内对申请资料进行审核,并按照医疗器械生产质量管理规范的要求开展现场核查。现场核查应当根据情况,避免重复核查。需要整改的,整改时间不计入审核时限。
符合规定条件的,依法作出准予许可的书面决定,并于10个工作日内发给《医疗器械生产许可证》;不符合规定条件的,作出不予许可的书面决定,并说明理由。
第十四条 增加生产产品的,医疗器械生产企业应当向原发证部门提交本办法第八条规定中涉及变更内容的有关资料。
申请增加生产的产品不属于原生产范围的,原发证部门应当依照本办法第十条的规定进行审核并开展现场核查,符合规定条件的,变更《医疗器械生产许可证》载明的生产范围,并在医疗器械生产产品登记表中登载产品信息。
申请增加生产的产品属于原生产范围,并且与原许可生产产品的生产工艺和生产条件等要求相似的,原发证部门应当对申报资料进行审核,符合规定条件的,在医疗器械生产产品登记表中登载产品信息;与原许可生产产品的生产工艺和生产条件要求有实质性不同的,应当依照本办法第十条的规定进行审核并开展现场核查,符合规定条件的,在医疗器械生产产品登记表中登载产品信息。
第十五条 生产地址非文字性变更的,应当向原发证部门申请医疗器械生产许可变更,并提交本办法第八条规定中涉及变更内容的有关资料。原发证部门应当依照本办法第十条的规定审核并开展现场核查,于30个工作日内作出准予变更或者不予变更的决定。医疗器械生产企业跨省、自治区、直辖市设立生产场地的,应当单独申请医疗器械生产许可。
第十六条 企业名称、法定代表人、企业负责人、住所变更或者生产地址文字性变更的,医疗器械生产企业应当在变更后30个工作日内,向原发证部门办理《医疗器械生产许可证》变更登记,并提交相关部门的证明资料。原发证部门应当及时办理变更。对变更资料不齐全或者不符合形式审查规定的,应当一次告知需要补正的全部内容。
第十七条 《医疗器械生产许可证》有效期届满延续的,医疗器械生产企业应当自有效期届满6个月前,向原发证部门提出《医疗器械生产许可证》延续申请。
医疗器械生产许可证代理原发证部门应当依照本办法第十条的规定对延续申请进行审查,必要时开展现场核查,在《医疗器械生产许可证》有效期届满前作出是否准予延续的决定。符合规定条件的,准予延续。不符合规定条件的,责令限期整改;整改后仍不符合规定条件的,不予延续,并书面说明理由。逾期未作出决定的,视为准予延续。
第十八条 因分立、合并而存续的医疗器械生产企业,应当依照本办法规定申请变更许可;因企业分立、合并而解散的医疗器械生产企业,应当申请注销《医疗器械生产许可证》;因企业分立、合并而新设立的医疗器械生产企业应当申请办理《医疗器械生产许可证》。
第二十二条 医疗器械生产企业因违法生产被食品药品监督管理部门立案调查但尚未结案的,或者收到行政处罚决定但尚未履行的,食品药品监督管理部门应当中止许可,直至案件处理完毕。
第二十三条 医疗器械生产企业有法律、法规规定应当注销的情形,或者有效期未满但企业主动提出注销的,省、自治区、直辖市食品药品监督管理部门应当依法注销其《医疗器械生产许可证》,并在网站上予以公布。收起
依据2法律法规名称《医疗器械监督管理条例》依据文号2017年国务院令第680号修订,条款号第二十二条,条款内容从事第二类、第三类医疗器械生产的,生产企业应当向所在地省、自治区、直辖市人民政府食品药品监督管理部门申请生产许可并提交其符合本条例第二十条规定条件的证明资料以及所生产医疗器械的注册证。
代理医疗器械生产许可证核发受理条件:
符合以下全部条件的,可以提出申请:
(1)持有本企业的《医疗器械注册证》
(2)符合《医疗器械监督管理条例》第二十条、《医疗器械生产质量管理规范》第九条、第十三条要求,有与生产的医疗器械相适应的生产场地、环境条件、生产设备以及专业技术人员;企业应当具有与所生产产品及生产规模相适应的生产设备,生产、仓储场地和环境。企业生产对环境和设备等有特殊要求的医疗器械的,应当符合国家标准、行业标准和国家有关规定;
(3)符合《医疗器械监督管理条例》第二十条、《医疗器械生产质量管理规范》第五条、第八条、第九条、第二十一条要求,有对生产的医疗器械进行质量检验的机构或者专职检验人员以及检验设备;企业的生产、质量和技术负责人应当具有与所生产医疗器械相适应的专业能力,并掌握国家有关医疗器械监督管理的法律、法规和规章以及相关产品质量、技术的规定,质量负责人不得同时兼任生产负责人;
(4)符合《医疗器械监督管理条例》第二十条、《医疗器械生产质量管理规范》第二十四至二十七条要求,有保证医疗器械质量的管理制度;
(5)符合《医疗器械监督管理条例》第二十条、《医疗器械生产质量管理规范》第六十二至六十六条要求,有与生产的医疗器械相适应的售后服务能力;
(6)符合《医疗器械监督管理条例》第二十条、《医疗器械生产质量管理规范》第二十八至三十八要求,符合产品研制、生产工艺文件规定的要求; (7)企业应当保存与医疗器械生产和经营有关的法律、法规、规章和有关技术标准。
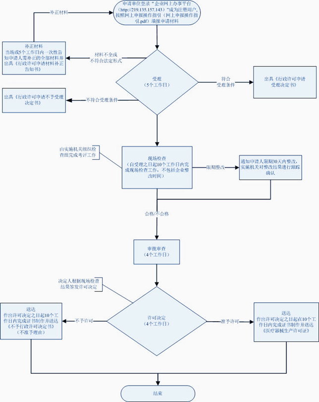
网上办理医疗器械生产许可证流程

收件:
1.申请事项依法不需要取得行政许可的,应当场告知申请人不予受理并出具不予受理通知书;
2.申请事项依法不属于本行政机关职权范围的应当场出具不予受理通知书,并在受理通知书上告知申请人向相关行政机关提出申请;
3.申请人隐瞒有关情况或者提供虚假材料申请的,出具不予受理通知书。
4.不能当场审查不齐全或不符合法定形式的,当场出具收件通知书,五日内审查材料不齐全或不符合法定形式的,出具包含具体补正要求的一次性告知通知书;5.能当场判断申请材料需要补正的,应当场出具一次性告知通知书。
资料审核:
1.核对申请人是否符合申请条件;
2.依据办事指南中材料清单逐一核对是否齐全;
3.核对每个材料是否涵盖材料要求中涉及的内容和要素。
医疗器械生产许可证办理受理资料要求:
1.能当场受理或通过当场补正达到受理条件的,直接进入受理步骤,当场出具受理通知书;
2.根据一次性告知通知书内容进行补正后达到受理条件的,出具决定受理通知书;
3.收件之日起5个工作日内未收到一次性告知通知书的,从收件之日起即为受理。
受理资料审核:
1.核对申请人是否符合申请条件;
2.依据办事指南中材料清单逐一核对是否齐全;
3.核对每个材料是否涵盖材料要求中涉及的内容和要素。
审查要求:
提出初步意见,转入决定步骤。
1.该未开放档案内容是否涉及国家秘密、工作秘密、商业秘密和个人隐私。
2. 该未开放档案是否涉及《各级国家档案馆馆藏档案解密和划分控制使用范围的暂行规定》第七条规定。
决定时限:5个工作日,申请符合国家未开放档案利用规定的,准予行政许可, 申请不符合国家未开放档案利用规定的,不准予行政许可。
医疗器械生产许可证核发申请材料:
1、《医疗器械生产许可核发申请表》
2、营业执照(A类有限责任公司)
3、法定代表人、企业负责人的身份证明,学历证明或职称证明,任命文件的复印件和工作简历;
4、生产场地证明文件,包括房产证明或租赁协议和出租方的房产证明的复印件;厂区总平面图,主要生产车间布置图,有洁净要求的车间。需提供洁净室的合格检测报告复印,标明功能间及人物流走向。
5、企业的生产、技术、质量部门负责人的简历、学历证明或职称证明的复印件。
6、生产管理、质量检验岗位从业人员学历、职称一览表。
7、主要生产设备及检验仪器清单原件
8、生产质量管理规范文件(包括质量手册和程序文件)目录原件
9、产品的工艺流程图,并注明主要控制项目和控制点,包括关健和特殊工序的设备、人员及工艺参数控制的说明。
10、凡申请企业申报材料时,办理人员不是法定代表人或负责人企业应交受权委托书。
11、申请材料真实性的自我保证声明,包括申请材料目录和企业对材料作出如有虚假承担法律责任的承诺,申请检查确认书。
12、中华人民共和国医疗器械注册证原件。
深圳鸿远医疗器械咨询有限公司是一家技术专业的医疗器械咨询服务公司,专注提供全国各地如:深圳、广州、东莞、中山、佛山、潮州、顺德、上海、西安、重庆、成都等知名城市的医疗器械领域技术咨询服务。专业的医疗器械产品注册证咨询代办理、医疗器械产品分类界定代办理、医疗器械生产许可证办理、三类医疗器械经营许可证、二类医疗器械经营备案、进口医疗器械注册、一类医疗器械产品备案及生产备案、FDA注册、ISO13485认证、 CE认证、计量器具生产许可证、临床试验、出口证,自由销售证等代办理、医疗器械质量管理体系认证文件的建立及体系与过程确认文件的建立 (如:ISO9001、 ISO13485 、GMP、 CE、QSR820、CMDCAS)产品检测,临床试验及免临床资料编写、产品技术要求制订、技术文件编写辅导、电磁兼容整改、医疗器械广告批文申请办理、洁净室建设指导等服务,技术专业,诚信服务,代理费用低,欢迎您咨询!
|